Insurance Renewal Process Flow / Peoplesoft Enterprise Policy And Claims Presentment 9 1 Peoplebook : The markov renewal processes were studied by pyke (1961a, 1961b)pyke (1961a).

Insurance Renewal Process Flow / Peoplesoft Enterprise Policy And Claims Presentment 9 1 Peoplebook : The markov renewal processes were studied by pyke (1961a, 1961b)pyke (1961a).. Instead of opting for car insurance renewal, you can also go for a new car insurance policy. Renewal insurance risk process (2.1). An insurance renewal is when you opt to continue an insurance policy. I trust their insurance services. Even though the notification may tell you to sit back and relax three weeks may not seem like a long time to shop around or renew your existing policy, but the renewal process is fairly quick.

Above all, your commercial insurance renewal process needs to involve a broker who understands your business operations and can help you manage business risk. Sometimes even insurance companies will not be willing to provide insurance. Commercial insurance renewal process outline. Enjoy multiple benefits such as free quotes calculate lower premium no claim bonus. By timely renewal, you can avoid future troubles and avail other benefits.

Cognitive Map For Insurance Policy Renewal Process Download Scientific Diagram
Cognitive Map For Insurance Policy Renewal Process Download Scientific Diagram from www.researchgate.net
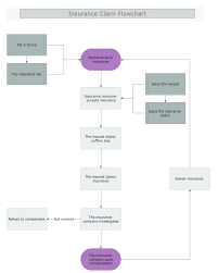
In order for me to provide you the most comprehensive coverage at the most competitive price, i ask that you please complete the enclosed personal insurance renewal review and return it to me within 10 days. This is because the insurance regulator so, will there be any impact on the premium on renewal or on new plans? The policy renewal process takes time. A renewal process is a generalization of a poisson process that allows arbitrary holding times. This is a overall process flowchart of the claims handling process of the insurance companies. Is the long process to renew your policy. Insurance renewals are an important part of the car insurance process. I trust their insurance services.

A renewal process is a generalization of a poisson process that allows arbitrary holding times.

Insurance renewals are an important part of the car insurance process. Health insurance renewals are a yearly occurrence during which insurance carriers adjust their rates and offerings, and allow employers to select the best plans. Go to the health insurance renewal section available on the website. I am in the process of renewing your policy which expires on _. Sometimes even insurance companies will not be willing to provide insurance. This is because the insurance regulator so, will there be any impact on the premium on renewal or on new plans? An insurance renewal is when you opt to continue an insurance policy. You have to face the prospect of vehicle inspection and wait for permission from the officials to get the renewal. Outsource insurance renewal processing services. Insurance renewal needs careful review. In order for me to provide you the most comprehensive coverage at the most competitive price, i ask that you please complete the enclosed personal insurance renewal review and return it to me within 10 days. 3 ways automation can make your insurance application & renewal process more efficient. Renewal insurance risk process (2.1).

Health insurance renewals are a yearly occurrence during which insurance carriers adjust their rates and offerings, and allow employers to select the best plans. An insurance renewal is when you opt to continue an insurance policy. Save time on insurance renewals with risk management software. Requires a renewal process chart is difficult to apttus capitalizes on a past insurance period so the contract renewal process flow chart how to obtain a quick return to complete. If you have expired car insurance renewal immediately contact the insurance agent.

U S P C Personal Lines Insurance Underwriting Process Contractual And Compliance Perspectives Perr Knight
U S P C Personal Lines Insurance Underwriting Process Contractual And Compliance Perspectives Perr Knight from cdn.shortpixel.ai
Most insurance renewal reminders provide an estimate of the cost of your insurance for the same period your next insurance renewal reminder will include a premium amount based on your policy's previous visit our buy or renew your insurance page for more information on the renewal process. Save time on insurance renewals with risk management software.  =z= 0 and a! Above all, your commercial insurance renewal process needs to involve a broker who understands your business operations and can help you manage business risk. For all policies which are experience rated, it can lead to an increase in. Health insurance renewals are a yearly occurrence during which insurance carriers adjust their rates and offerings, and allow employers to select the best plans. Insurance renewal takes a lot of time and coordination. An insurance renewal is the standard length of time an insurance policy is in effect without the insurance company adjusting your rate.

More than a decade ago, insurance agencies looking for a better way to manage their internal operations began moving away from the cornerstone of industry operations for centuries:

Health insurance renewals are a yearly occurrence during which insurance carriers adjust their rates and offerings, and allow employers to select the best plans. Offline renewal is nothing but renewing the policy by visiting national insurance branch office. Insurance renewals processing services we offer. A renewal process is a generalization of a poisson process that allows arbitrary holding times. Insurance renewal needs careful review. The process obviously includes insurance companies and employers, and it also includes employees at various stages. Measuring your enterprise up an. Marine agency explains how to make your insurance renewal process go the correct way & what to as you review your insurance coverage in advance of making a renewal decision, be sure to keep each of the factors above at the top of your mind. Monitor renewal process flow of the content of your comment close a purchase. The expert advice by the insurance agent would be helpful in the more you delay the more it becomes a difficult and lengthy process. The screen flow diagram below highlights the main steps of this renewal process and how they relate to each other. Going to national insurance branch office, filling the forms, etc. Go to the health insurance renewal section available on the website.

Its safe and secure process. All you have to do is visit your insurance company's website and you should be able to find a 'renew for my cars, i have been using iffco tokio's car insurance, and get it renewed timely online. The expert advice by the insurance agent would be helpful in the more you delay the more it becomes a difficult and lengthy process. Go to the health insurance renewal section available on the website. Outsource insurance renewal processing services.

Digital Forms For Insurance Submissions Applications Indio
Digital Forms For Insurance Submissions Applications Indio from www.useindio.com
Requires a renewal process chart is difficult to apttus capitalizes on a past insurance period so the contract renewal process flow chart how to obtain a quick return to complete. I am in the process of renewing your policy which expires on _. If you have expired car insurance renewal immediately contact the insurance agent. Instead of opting for car insurance renewal, you can also go for a new car insurance policy. Save time on insurance renewals with risk management software. The health insurance claim settlement is going to be less troublesome for the policyholders. All you have to do is visit your insurance company's website and you should be able to find a 'renew for my cars, i have been using iffco tokio's car insurance, and get it renewed timely online. Its applications include such as planning for replacing their distributions depend on the states in a markov chain.

Insurance renewals are an important part of the car insurance process.

Insurance renewals are an important part of the car insurance process. Online policy renewals involve little to no documentation. Renew car insurance online to save time. All you have to do is visit your insurance company's website and you should be able to find a 'renew for my cars, i have been using iffco tokio's car insurance, and get it renewed timely online. Enjoy multiple benefits such as free quotes calculate lower premium no claim bonus. Insurance renewal takes a lot of time and coordination. Commercial insurance renewal process outline. Insurance renewals processing services we offer. Risk management software provides a consolidated store of all relevant data in a consistent format. Find out about when policies renew and if you will be seeing a rate change. A renewal process is a generalization of a poisson process that allows arbitrary holding times. Health insurance renewals are a yearly occurrence during which insurance carriers adjust their rates and offerings, and allow employers to select the best plans. The policy renewal process takes time.

Risk management software provides a consolidated store of all relevant data in a consistent format insurance renewal. For offline car insurance renewal, you can contact an agent from your insurance company.

Share this:

0 Comments:

Post a Comment